10 Flowchart Design Tips for Creating Better Flowcharts
Table of Contents
Effective communication is crucial for successful business-client relationships and in-house team communication. If you have been in the corporate world for a while now, you would understand how challenging communication can be, especially when a complex term or concept needs to be broken down to improve overall business performance, which is where flowcharts come in.
Flowcharts are visual communication tools professionals use across different fields, industries, and situations to illustrate various processes or steps, such as software design, project management, etc. They are widely used for planning, organizing, and improving processes.
Whether you are a newbie or a professional in the field, you need to learn how to improve your flowchart design skills. In this blog, we will go over ten crucial tips to help you create better flow charts.
What is a Flow Chart?

A flowchart is a graphical representation of a process, system, or algorithm. It uses various symbols and arrows to depict the sequence of steps or actions involved in a particular process.
Flowcharts are commonly used in various fields, such as software development, project management, and business analysis, to visually illustrate the flow of information, decision points, and the overall structure of a process. They provide a clear and organized representation of complex processes, making understanding, analyzing, and communicating the steps involved easier.
Flowcharts are valuable tools for problem-solving, process optimization, and documentation, helping individuals and teams navigate and comprehend complex systems or procedures.
3 Benefits Of Using a Flow Chart
Flowcharts offer several benefits to professionals across various industries and specializations. However, for the purpose of this blog, we have identified three crucial benefits of using a Flow Chart.
1. Clarity and Understanding
Flowcharts provide a clear visual representation of complex processes, making them easier to comprehend and follow. They help users understand the sequence of steps involved and the flow of information or actions.
2. Process Analysis and Optimization
Flowcharts allow for the analysis and optimization of processes. By visually mapping out the steps and decision points, organizations can identify inefficiencies, bottlenecks, and areas for improvement, leading to enhanced efficiency and productivity.
3. Communication and Collaboration
Flowcharts serve as a universal language that facilitates effective communication and collaboration. They provide a visual framework that different stakeholders can easily understand, enabling smoother coordination and alignment of efforts.
Different Types of Flow Charts
Flowcharts are versatile tools used to represent and analyze processes in various fields, including project management, software development, and business analysis. Although there are several flowcharts available for different professionals, the priority should be choosing the right type of flowchart. Here are some of the different types of flowcharts commonly used:
1. Process Flow chart

This type of flowchart is the most common and is used to illustrate a process’s sequence of actions or tasks. It showcases the flow of information, materials, or actions from the beginning to the end of the process and helps identify potential improvement areas.
2. Workflow Diagram

Workflow diagrams focus on the movement of tasks or activities within a specific workflow. They highlight the sequence of actions, decision points, and dependencies between tasks and are useful in identifying inefficiencies, duplications, or gaps in the process. Get inspired by our free templates.
3. Swimlane Flowchart

Swimlane flowcharts are organized based on different participants or departments involved in the process. Each participant or department is assigned a “swimlane,” and the flowchart shows the responsibilities and handoffs between them.
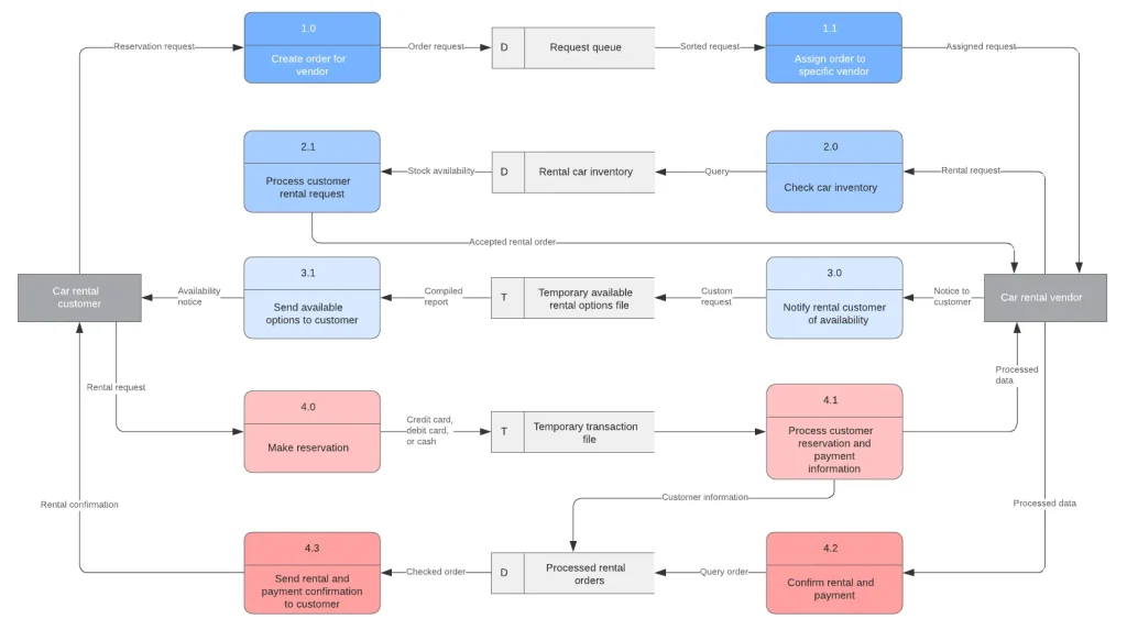
4. Data Flow Diagram (DFD)

DFDs are used to represent the flow of data within a system. They show how data is input, transformed, stored, and output within a system or process. DFDs are particularly useful in system analysis and design and in identifying data sources and destinations to ensure data integrity and efficient data flow
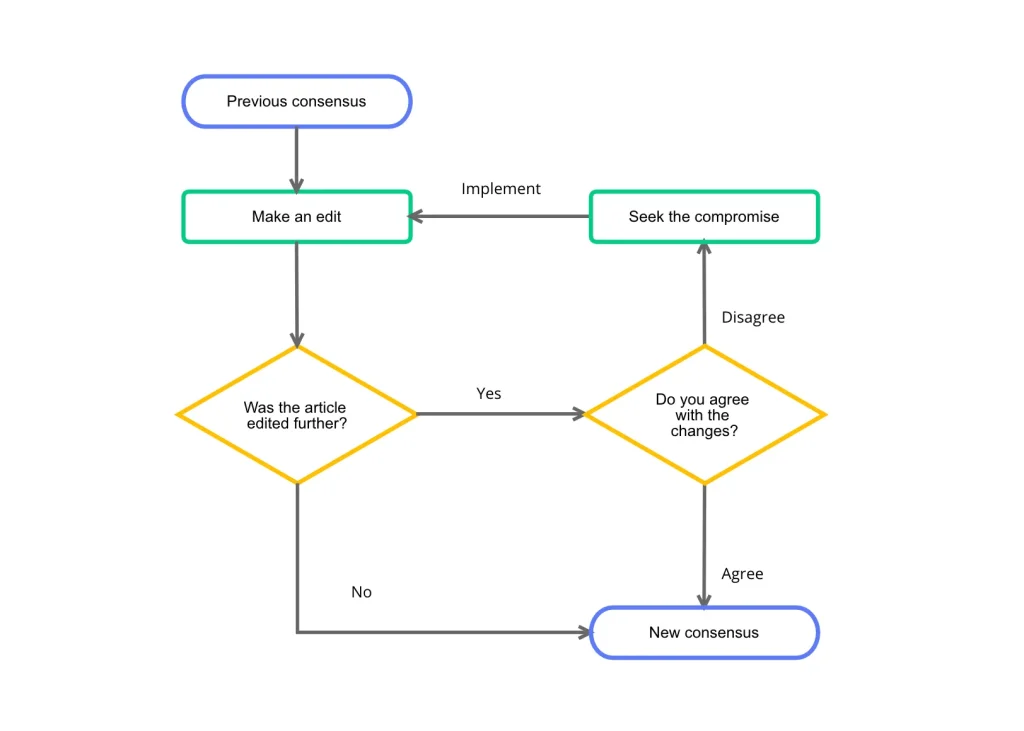
5. Decision Tree

Decision trees are graphical representations of decision-making processes. They depict different choices or decisions and their potential outcomes in a tree-like structure. Decision trees help visualize and analyze decision paths to help make informed decisions.
6. Value Stream Map

Value stream maps focus on the end-to-end value creation process. The map, both value-adding and non-value-adding activities, showcases the flow of materials, information, and actions across the entire value stream.
7. Deployment Flowchart

Deployment flowcharts are used to illustrate the deployment or installation process of software or systems. They show the steps involved in deploying a system, including installation, configuration, testing, and user training.
These are just a few flowchart examples that you can use depending on the specific needs and requirements of a process. Above all, remember that the choice of flowchart type depends on the purpose of visualization, the complexity of the process, and the information to be conveyed to stakeholders.
What Are The Rules For Drawing Flowcharts?
Regarding drawing flowcharts, there are certain rules and guidelines to follow to ensure clarity and consistency. Here are some common rules for drawing flowcharts:
1. Start with a Termination or Start Symbol

Every flowchart should begin with a termination or start symbol, which indicates the start point of the process. This helps establish a clear entry point and sets the foundation for the flowchart.
2. Use Only Standard Flowchart Symbols

Stick to using standard flowchart symbols to maintain consistency and make the flowchart easily understandable by others. Examples of common symbols include rectangles for processes, diamonds for decision points, and arrows for flow direction.
3. Follow a Logical Flow
Arrange the flowchart in a logical sequence, following the natural flow of the process. For example, start with the initial step and progress downward or to the right. This ensures that the flowchart is easy to follow and reflects the actual workflow.
4. Clearly Label Symbols and Arrows

Ensure that each symbol and arrow in the flowchart is labeled clearly and concisely. Use simple and descriptive labels to indicate the purpose or action associated with each symbol or arrow. This enhances comprehension and eliminates confusion.
5. Maintain Consistent Formatting
Keep the formatting of the flowchart consistent throughout. Use the same size, style, and color for symbols, lines, and text. Consistent formatting makes the flowchart visually appealing and professional.
By following these five rules, you can create well-structured and easily understandable flowcharts that effectively represent processes, decisions, and workflows.
10 Crucial Flow Chart Design Tips To Create Better FlowCharts
Here are ten crucial Flowchart tips that you can use to create clear, intuitive, and effective flowcharts in communicating processes and decision points.
1. Define the Purpose
Before starting the flowchart design, clearly define the purpose and objective of the flowchart. Understand the process or decision you represent to ensure the flowchart serves its intended purpose.
2. Identify Key Steps and Decisions
Identify the key steps and decisions you represent in the process or workflow. Focus on the essential elements and avoid including unnecessary or irrelevant information. This helps streamline the flowchart and maintain clarity.
3. Use Proper Flowchart Symbols
Familiarize yourself with standard flowchart shapes and symbols and use them appropriately. Understand the meaning and function of each symbol, such as rectangles for processes, diamonds for decisions, and arrows for flow direction. Consistent use of symbols enhances understanding.
4. Maintain Logical Flow
Arrange the flowchart in a logical and sequential manner. Start with the initial step at the top or left and progress downward or to the right, following the natural flow of the process. This ensures the flowchart is easy to follow and reflects the actual workflow. Whether you are creating a basic or complex flowchart, it is crucial that you maintain a logical flow. Keep in mind to flow data from left to right.
5. Use Clear and Concise Labels
Use clear and concise labels for each flowchart symbol. Label each symbol with a descriptive text that accurately represents the action or decision it represents. Avoid using technical jargon or ambiguous terms that may confuse the reader. For example, if your flow chart is for a business presentation, it is best to label it correctly to make data about the business processes clear and easily understandable.
6. Effectively Utilize White Space
Utilize white space effectively in your flowchart design. Provide adequate spacing between symbols, lines, and text to improve readability and avoid clutter. White space helps the reader focus on the flowchart’s essential elements and enhances visual clarity.
7. Use Consistent Formatting
Maintain consistent formatting throughout the flowchart. Use the same size, style, and color for symbols, lines, and text. Also, use consistent design elements to create a cohesive and professional appearance that helps the reader navigate the flowchart more easily.
8. Use Arrows for Flow Direction
Use arrows to indicate the flow direction between symbols. Arrows should point from one symbol to another, illustrating the logical progression of the process. This visual representation clarifies the sequence and direction of the workflow, thus making it easy to easily map out the complete process.
For example, instead of using the traditional diamond shape symbol, you can use split path arrows to represent a decision.
9. Test for Readability
Once you have designed the flowchart, test it for readability. Share it with different individuals and gather their feedback. Consider their perspectives and make necessary adjustments to improve the clarity and understanding of the flowchart.
10. Review and Revise
Flowcharts are dynamic documents that may require updates and revisions. Regularly review and revise your flowcharts to ensure accuracy and relevance. Update them as processes change or evolve to maintain their effectiveness as visual representations of workflows.
In addition to these ten tips, you must also ensure you keep the flow chart organized, usually not more than one page, and avoid using images as a substitute for process steps to ensure that it effectively represents processes and make them easy to understand.
Create Effective Flowcharts With All Time Design
All Time Design is a creative design agency with expertise in creating effective flowcharts. With a team of skilled designers, we understand the importance of clear and visually appealing flowcharts in communicating complex processes.
Our expert designers work closely with clients to define the purpose and objectives of the flowchart. We meticulously identify the key steps and decisions involved, ensuring that the flowchart accurately represents the workflow. By utilizing proper flowchart symbols, maintaining logical flow, and using clear labels, we create flowcharts that are easy to understand and follow.
We also leverage our expertise to create flow charts only to convey information accurately but also to engage the audience with visually appealing designs. Visit our website to check out our designs, or Click here to start creating effective flowcharts that simplify complex processes and enhance understanding.
Get in touch with us today to get your own design!

